弊社は、輸送の安全を確保するために、社員が一丸となって運輸安全マネジメントに取り組んでまいります。
| 通年 |
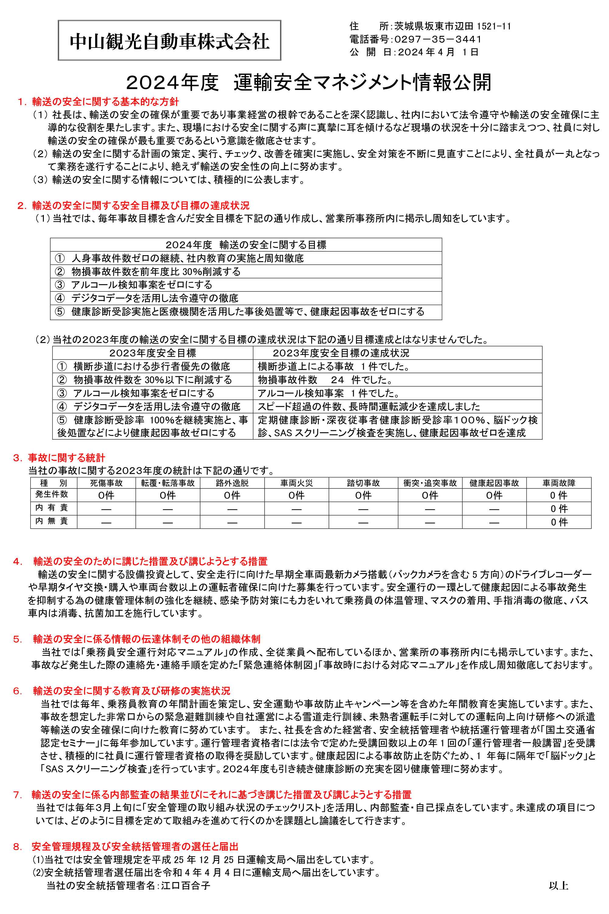
・事故惹起者指導 ・苦情発生者指導 ・添乗指導及びフィードバック指導 ・適性診断他各種診断結果に基づく指導 ・役員・安全統括管理者による早朝深夜点呼指導 ・1年目・2年目・3年目研修指導 ・その他必要時個人面談指導 ・メンタルケア面談(随時) ・乗務員整備管理講習会(年3回) |
|---|
| 実施月 | 安全指導及び監督 (集合教育) | 健康管理・実技講習・外部講習・その他 (本社・運行管理) |
|---|---|---|
| 4月 | ・乗務員研修(都内) ・新人乗務員研修(各方面) ・運輸安全マネジメント会議№1 ・2022年度総評(年度計画再認識) ・主任乗務員会議(春繁忙期を見据え) ・HP更新 ・春の全国交通安全運動(5/11~20日) |
|
| 5月 |
春の全体安全運転ミーティング ①バスを運転する心構え ②バスの運行安全、乗客の安全を確保するために遵守すべきこと ③バスの構造上の特性 ・安全衛生委員会 |
(春季乗務員研修の内容 確認) |
| 6月 | ・脳MRI検診(2年毎) ・深夜従事者健康診断 ・主任乗務員会議(春繁忙期 の成果と反省) ・運行管理者基礎講習 |
|
| 7月 | 夏の全体安全運転ミーティング ★夏の県民交通安全運動について ④乗車中の乗客の安全を確保するために留意すべき事項 ⑤乗客が乗降するときの安全を確保するために留意すべき事項 ⑥運行路線・経路における道路及び交通の状況 異常気象や災害時における対処方法 ◎ドライブレコーダーの記録を利用した運転者の運転特性に応じた安全運転 ・安全衛生委員会 |
(春繁忙期成果と反省及び 夏季乗務員体調管理について) ・運行管理者一般講習 ・夏の交通事故防止県民運動 茨城(7/)千葉(7/) |
| 8月 | ・SASスクリーニング検査 ・高年齢労働者の安全衛生教育 ・運輸安全マネジメント会議№2 ・運行管理者一般講習 ・運輸安全マネジメントセミナー (国土交通省主催) ・運行管理者試験 ・第一回運行管理者試験 |
|
| 9月 | 秋の全体安全運転ミーティング ★秋の全国交通安全運動について ⑦危険の予測及び回避並びに緊急時における対処方法 非常用信号用具、非常口、消火器の取り扱い ⑧運転者の運転特性に応じた安全運転 ・安全衛生委員会 |
(秋季乗務員研修の内容確認) ・秋の全国交通安全運動 (9/) ・主任乗務員会議(秋繁忙期を見据え) |
| 10月 | ・健康診断の事後措置(協会けんぽ) ・安マネセミナー(NASVA) ・運行管理者一般講習 ・HP更新 |
|
| 11月 | ・整備管理者選任後講習 | |
| 12月 | 年末の全体安全運転ミーティング ★年末年始県民交通安全運動について ★年末年始輸送安全総点検運動について ⑨交通事故に関わる運転者の生理的及び心理的要因とこれからへの対処方法 ⑩健康管理の重要性 ◎ドライブレコーダーの記録を利用した運転者の運転特性に応じた安全運転 ・雪道安全運行について ・安全衛生委員会 |
・定期健康診断 ・雪道走行訓練(自社・適正地) ・チェーン脱着訓練(自社・適正地) ・運行管理基礎講習 (乗務員運行管理取得予定者) (秋繁忙期成果と反省及び年末年始体調管理及び雪道安全運行再確認) ・主任乗務員会議(秋繁忙期の成果と反省) ・年末年始輸送安全総点検 ・年末の交通事故防止県民運動 茨城(12/)千葉(12/) |
| 1月 | ・救命救急講習 ・雪道走行訓練(バス協会) ・適性診断一般 |
|
| 2月 | ・健康診断の事後措置 ・事故災害訓練 ・JTB CS・安全運転講習会 (東京有明) ・運輸安全マネジメント会議№3 ・整備管理者選任前講習 ・運行管理者一般講習 ・第二回運行管理者試験 |
|
| 3月 | 年度末の全体安全ミーティング ⑪安全性の向上を図るための装置を備える事業用自動車の適切な運転方法 ◎ドライブレコーダーの記録を利用したヒヤリハットを自社内で共有 ・今年度の成果と反省及び次年度の 目標に共有 ・安全衛生委員会 |
(年度末成果と反省 次年度目標確認確定) ・主任乗務員会議(年度末の成果と反省と次年度に向けての目標確認) ・内部監査 ・安マネセミナー(NASVA) ・整備管理者選任前講習 ・適性診断一般 ・運行管理者試験 ・HP更新 |
| 実施月 | 実施事項(テーマ) | |
|---|---|---|
| 4月 | 健康診断の事後措置の実施 | |
| 5月 | 春の全国交通安全運動(5/11~5/20) | |
| 6月 | 熱中症予防対策 stop!熱中症クールワークキャンペーン 深夜従事者検診・脳ドック検診 |
|
| 7月 | 適性診断の実施 夏の交通安全運動(7/10~7/31) stop!熱中症クールワークキャンペーン(重点期間) |
|
| 8月 | SASスクリーニング検査 | |
| 9月 | 秋の全国交通安全運動(9/21~9/30) stop!熱中症クールワークキャンペーン |
|
| 10月 | 全国労働衛生週間 | |
| 11月 | ウイルス性感染症の予防(インフルエンザ等) | |
| 12月 | 冬の交通安全運動(12/1~12/19) 年末年始交通安全・総点検・無災害運動 定期健康診断 |
|
| 1月 | 年末年始交通安全・総点検・無災害運動 | |
| 2月 | 健康診断の事後措置の実施 | |
| 3月 |
|
| 目標 | 結果 | |
|---|---|---|
| 重大事故件数 | 0件 | 0件 |
| 有責事故発生件数 | 5件以内 | 12件 |
| アルコール検知事案 | 0件 | 1件 |
※有責事故は単独接触等軽微なものでした
※アルコール検知事案は乗務員シフト変更にて対応致しました
| 目標 | 結果 | |
|---|---|---|
| 重大事故件数 | 0件 | |
| 有責事故発生件数 | 5件以内 | |
| アルコール検知事案 | 0件 |
| 実施月 | 安全指導及び監督(個人指導随時) 健康管理・実技講習・外部講習 |
| 通年 | ・事故惹起者指導 ・苦情発生者指導 ・添乗指導及びフィードバック指導 ・適性診断他各種診断結果に基づく指導 ・役員・安全統括管理者による早朝深夜点呼指導 ・1年目・2年目・3年目研修指導 ・その他必要時個人面談指導 ・メンタルケア面談(随時) ・乗務員整備管理講習会(随時) ・安全衛生委員会 |
| 実施月 | 安全指導及び監督(集合教育) | 健康管理・実技講習・外部講習・その他 (本社・運行管理) |
|---|---|---|
| 4月 | ・乗務員整備管理講習会 ・運輸安全マネジメント会議№1 ・2021年度総評 (年度計画再認識) ・主任乗務員会議(春繁忙期を見据え) ・HP更新 ・春の全国交通安全運動 (4/6~4/15) |
|
| 5月 | 春の全体安全運転ミーティング ①バスを運転する心構え ②バスの運行安全、乗客の安全を確保 するために遵守すべきこと ③バスの構造上の特性 |
・深夜従事者健康診断(※5月中旬~6月) (春季乗務員研修の内容 確認) |
| 6月 | ・深夜従事者健康診断(※5月中旬~6月) ・主任乗務員会議(春繁忙期 の成果と反省) ・運行管理者基礎講習 |
|
| 7月 | 夏の全体安全運転ミーティング ★夏の県民交通安全運動について ④乗車中の乗客の安全を確保するために 留意すべき事項 ⑤乗客が乗降するときの安全を確保する ために留意すべき事項 ⑥運行路線・経路における道路及び交通 の状況 異常気象や災害時における対処方法 ◎ドライブレコーダーの記録を利用した 運転者の運転特性に応じた安全運転 ・安全衛生委員会 |
・安全衛生委員会 (春繁忙期成果と反省及び 夏季乗務員体調管理につい て) ・運行管理者一般講習 ・夏の交通事故防止県民運動 茨城(7/20~7/30)千葉(7/10~7/19) |
| 8月 | 高年齢労働者の安全衛生教育 ・適齢診断 ・乗務員整備管理講習会 ・運輸安全マネジメント会議№2 ・運行管理者一般講習 ・運輸安全マネジメントセミナー (国土交通省主催) ・運行管理者試験 ・第一回運行管理者試験 |
|
| 9月 | 秋の全体安全運転ミーティング ★秋の全国交通安全運動について ⑦危険の予測及び回避並びに緊急時における対処方法 非常用信号用具、非常口、消火器の取り扱い ⑧運転者の運転特性に応じた安全運転 ・安全衛生委員会 |
(秋季乗務員研修の内容 確認) ・秋の全国交通安全運動 (9/21~9/30) ・主任乗務員会議(秋繁忙期を見据え) |
| 10月 | ・健康診断の事後措置 ・安マネセミナー(NASVA) ・運行管理者一般講習 ・HP更新 |
|
| 11月 | ・整備管理者選任後講習 | |
| 12月 | 年末の全体安全運転ミーティング ★年末年始県民交通安全運動について ★年末年始輸送安全総点検運動について ⑨交通事故に関わる運転者の生理的及び心理的要因とこれからへの対処方法 ⑩健康管理の重要性 ◎ドライブレコーダーの記録を利用した運転者の運転特性に応じた安全運転 ・雪道安全運行について ・安全衛生委員会 |
・健康診断 ・脳MRI検診(2年毎) ・雪道走行訓練(自社・適正地) ・チェーン脱着訓練(自社・適正地) ・運行管理基礎講習 (乗務員運行管理取得予定者) (秋繁忙期成果と反省及び ・年末年始体調管理及び 雪道安全運行再確認) ・主任乗務員会議(秋繁忙期の成果と反省) ・年末年始輸送安全総点検 ・年末の交通事故防止県民運動 茨城(12/1~12/15)千葉(12/10~12/19) |
| 1月 | ・救命救急講習 ・雪道走行訓練(バス協会) ・乗務員整備管理講習会 ・適性診断一般 |
|
| 2月 | ・健康診断の事後措置 ・事故災害訓練 ・JTB CS・安全運転講習会 (東京有明) ・運輸安全マネジメント会議№3 ・整備管理者選任前講習 ・運行管理者一般講習 ・第二回運行管理者試験 |
|
| 3月 | 年度末の全体安全ミーティング ⑪安全性の向上を図るための装置を備える 事業用自動車の適切な運転方法 ◎ドライブレコーダーの記録を利用したヒヤリハットを自社内で共有 ・今年度の成果と反省及び次年度の 目標に共有 ・安全衛生委員会 |
・適性診断一般(年度末成果と反省 次年度目標確認確定) |
| 実施月 | 実施事項(テーマ) | |
|---|---|---|
| 4月 | 春の全国交通安全運動 | |
| 5月 | 深夜従事者健康診断の実施 | |
| 6月 | 熱中症予防対策 | |
| 7月 | 適正診断の実施 | |
| 8月 | 夏の交通安全運動・適齢診断の実施 | |
| 9月 | 秋の全国交通安全運動 | |
| 10月 | 全国労働衛生期間 | |
| 11月 | 脳血管疾患の予防対策 | |
| 12月 | 年末年始交通安全・総点検・無災害運動 定期健康診断・脳ドックの実施 |
|
| 1月 | 年末年始交通安全・総点検・無災害運動 | |
| 2月 | 健康診断の事後措置 | |
| 3月 |
|